万字长文|决战电化学储能!
全球双碳风潮下,储能的崛起已是必然,但残酷的 “战争” 号角也已经吹响。今年宁德时代董事长曾毓群在2023世界动力电池大会上表示,2030年储能市场规模将超过1TWh。特斯拉创始人马斯克也一直有个梦想,“希望特斯拉的储能板块可以发展到与汽车业务不分伯仲,甚至超越汽车业务。” 他曾预测,到2030年,特斯拉储能业务的规模将达到汽车业务的规模。今年3月2日,马斯克进一步阐述了特斯拉 “秘密宏图” 第三

全球双碳风潮下,储能的崛起已是必然,但残酷的 “战争” 号角也已经吹响。
今年宁德时代董事长曾毓群在2023世界动力电池大会上表示,2030年储能市场规模将超过1TWh。
特斯拉创始人马斯克也一直有个梦想,“希望特斯拉的储能板块可以发展到与汽车业务不分伯仲,甚至超越汽车业务。” 他曾预测,到2030年,特斯拉储能业务的规模将达到汽车业务的规模。
今年3月2日,马斯克进一步阐述了特斯拉 “秘密宏图” 第三篇章,即下一阶段的发展方向——全面转向可持续能源,目标在2050年前实现能源100%可持续。特斯拉的愿景是 “加速世界向可持续能源转变”,特斯拉提出:如果要彻底实现能源的可持续,全球将需要240TWh储能、30TW可再生电力、10万亿美元的制造投资。
而据市场研究公司Grand View Research发布的报告,全球储能市场将在2025年达到1.2万亿美元的市场规模。
几乎已是行业共识:未来储能将是一个以10万亿计的超级黄金赛道。其中电化学储能很可能成未来主流发展趋势。
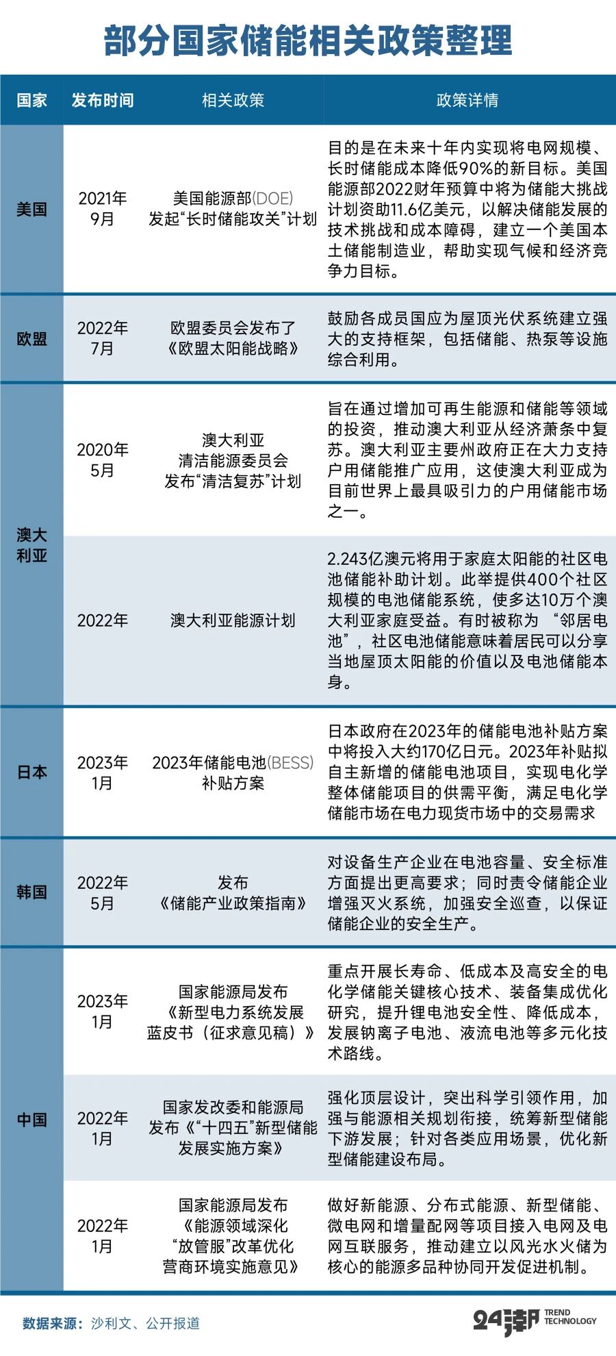
不过在全球贸易保护主义盛行、新技术崛起、以及资本的狂热追逐下,储能产业形势正在发生了巨大变化。比如在宏观层面,为了自身的电力与能源安全,中、美、欧等国已将储能提升至国家战略高度,并颁布了相关扶持政策,不过欧美等国政策暗含贸易保护条款,这在进一步加速了储能产业化进程的同时,也增加了国内企业进行全球化发展及竞争的难度。
更为严峻的是,近年在资本疯狂推动下,储能产业已面临供需失衡的隐忧。
据企查查数据显示,过去短短一年多时间,就有近6万家企业疯狂涌入储能赛道(新注册企业),而综合各机构数据显示,当前国内储能电池产能已超200GWh,但整体产能利用率从2022年的87%下降到今年上半年的不足50%,其中户储电池产能利用率连3成都不到。而储能电池及系统集成项目规划建设产能更是高达1.5-2.0TWh。
在如此产业形势下,价格战凶猛而至。根据鑫椤锂电数据,截至10月9日,方形动力电芯(磷酸铁锂/三元)均价较2022年末已下跌超34%。
“(价格)没有最低,只有更低”。楚能新能源在8月份宣布,到今年底280Ah储能锂电池将以不超过0.5元/Wh的价格(不含税)销售,且该价格不受上游碳酸锂价格波动的影响。
楚能新能源这一举动无疑进一步加剧了价格战的惨烈程度,一位储能电池厂商的销售经理告诉36碳,目前市场上多家头部电池厂商已经先行一步,以0.5元/Wh(折合含税价格0.565元/Wh)开始销售。而且采购量大的话,还能再打折扣。
而 “0.5元/Wh(折合含税价格0.565元/Wh)” 已经击穿了很多二三线厂家的成本线,远景能源储能事业部总经理郑汉波直言,一些靠资本支撑无核心技术的企业,为求生存再融资,低质低价中标,难以持续,也为产业埋下隐患。“今年储能市场火热,但明年可能80%(储能系统集成商)企业会倒下。”
作为行业黑马,海辰储能的联合创始人、总经理王鹏程也多次强调一个观点:未来三年是储能行业 “生死卡位赛” 。储能正进入新的淘汰赛与发展时期。这一产业正进入新的淘汰赛时期。
可以预见的是,未来围绕全球新能源的主导权与定价权,无论是企业层面,还是国家层面的较量与博弈可能还会进一步升级,这一切似乎都在预示着,大战将起,剩者为王!

如今在全球双碳风潮影响下,风、光等新能源正在加速构建全球能源与电力市场新格局。
国际能源署(IEA)在其最新发布的《2022年世界能源展望》报告中指出,光伏发电和风力发电是电力行业减少碳排放的最重要的方式。根据国际能源署预测,全球可再生能源发电量占总发电量的份额将从2021年的10%增长到2030年的40%,到2050年将增长到70%。
但是由于风光新能源具有间歇性、波动性、随机性和反调峰特性,风光新能源装机规模的快速增长也在加剧电力系统面临的可靠供电与安全稳定运行的挑战,甚至风险。
而储能系统则通过能量的实时储存和释放,可以保证能源可持续供应的稳定,为电网提供调峰、调频、配电等服务。所以在碳中和的目标背景下,储能重要性正在日益增长,世界各国纷纷出台储能行业相关利好政策,推动储能行业步入发展快车道。政策已成为储能发展的最大助推力量,随着电力市场改革的深化,储能应用场景将会更加多元,促进国内外需求增长。
比如国内,自2021年7月国家能源局在印发的《关于鼓励可再生能源发电企业自建或购买调峰能力增加并网规模的通知》中提出 “超过电网企业保障性并网以外的规模初期按照功率15%的挂钩比例配建调峰能力,按照 20%以上挂钩比例进行配建的优先并网” 以来,新能源配储在国家和地方政策的持续推动下成为电化学储能主要应用场景之一。

在需求与政策的强力驱动下,近年储能一直保持了强劲的增长趋势。根据CNESA的数据,2021年以前全球每年的储能项目新增装机规模基本维持在6GW左右,而2022年新增装机达到30.7GW,同比增长99.35%,连续两年迎来增速100%左右的大幅增长。
但是从累计装机情况来看,截至2022年底全球已投运电力储能项目累计装机规模237.2GW,与全球风电光伏累计约2000GW的装机相比,产业仍处于发展初期,未来储能仍是大有可为。
纵观储能技术竞争大格局,主要可分为物理储能和化学储能两大类:物理储能包括抽水蓄能、压缩空气储能、重力储能和飞轮储能等,化学储能包括锂离子电池、钠离压缩空子电池、液流电池、铅炭电池和氦储能等。
当前抽水蓄能凭借着 “运行时间长、低成本”(运行时间可长达6-12小时,度电成本在0.25元左右)等优势一直占据储能江湖绝对领先市场地位。但由于受到 “建设周期过长和站址资源约束” 等因素影响,近年来抽水蓄能整体增速明显放缓。

据CNESA数据显示,截至2022年底全球抽水蓄能的累计装机占比达到79.3%,值得注意的是抽水蓄能累计装机占比首次低于80%,与2021年同期相比下降6.8个百分点;而2022年全球新型储能新增装机达20.38GW,同比增长99.01%,占全年储能新增装机的66.39%,贡献了主要新增装机份额。截至2022年底新型储能的累计装机达到45.75GW,同比增长80.36%。
从整个储能产业发展趋势看,凭借着 “能量密度高、项目周期短、响应快、受地理环境限制小等” 优势,以锂电储能为首的电化学储能正在快速崛起,且可能成为未来主流发展大势。
据沙利文统计,电化学储能的市场占比由2017年的不到1%,快速提升至2022年的20%左右。中银证券统计数据显示,截至2022年末,电化学储能占新型储能市场比例进一步已提升至94.5%。

另据中国电力企业联合会数据,2022年,我国新增投运电化学储能电站194座、总功率3.68GW、总能量7.86GWh,占已投运电站总能量的60.16%、同比增长175.81%。(注:全国电力安全生产委员会 19 家企业成员单位包括国家电网、南方电网、华能集团、大唐集团、华电集团、国家电力投资集团、中国电力建设集团、中国能源建设集团、中国核工业集团、中国长江三峡集团、国家开发投资集团、国家能源投资集团、中国安能建设集团、中国广核集团、华润电力、浙江省能源集团、广东省能源集团、北京能源集团、内蒙古电力(集团)有限责任公司。)

根据中国电力企业联合会数据,2022年,新增投运的电化学储能中锂离子电池项目仍然占据主导地位,总能量6.80GWh、占比86.51%(全部为磷酸铁锂电池),另外,铅酸/铅炭电池占比2.67%、液流电池占比5.60%、其他类型占比5.22%。
进入到2023年,国内电化学储能还在加速狂飙。据中国化学与物理电源行业协会储能应用分会统计,2023年1-5月共有97个新型储能项目(3.021GW),其中电化学储能项目共91个,装机规模达3.01GW/6.41GWh。


而目前锂价的快速回落可能会进一步加速电化学储能的崛起。经过中航证券测算,在使用年限9年、循环次数6500次左右情况下,若碳酸锂价格降至20万元/吨以下,储能度电成本可降至0.38元左右。
Wind数据显示,截止10月10日,电池级碳酸锂价格已降至16.89万元/吨,较2022年末下降了66.99%。
此外,随着相关技术发展推动储能系统循环次数有望从6000次提高至8000次以上,甚至更高,储能度电成本还有进一步下降空间。

综上所述,未来电化学储能仍拥有广阔的发展空间。据BNEF预测,2023年全球新增电化学储能装机预计将达到约46GW,约同比增长112.1%,到2025年全球电化学储能装机规模有望达到148GW,电化学储能占比达到4成左右。

而InfoLink、中航证券等机构预测则更为乐观,他们预测到2025年全球电化学储能累计规模有望达到233GW,年新增装机约77GW,2021-2025年复合增长率约为52.5%。
沙利文则分析认为,未来,在政府扶持政策、储能系统成本进一步下降以及储能意识提升的推动下,预计全球新增电化学储能装机量将从2022年的69.0GWh增长至2027年的652.4GWh ,期间的复合年增长率为56.7%;而根据TrendForce 数据,2030年全球电化学储能装机容量预计可达 1160GWh,其中来自电力系统(发电侧)的需求高达七成,是最主要支持电化学储能装机量快速增长的动力来源。


储能的战略意义已无争议。如今储能江湖,尤其是电化学储能江湖的竞争正在从企业层面的商业之争,逐渐演变为国家层面的战略之争。
目前中、美、欧是储能三大主力市场,三地区 2022年合计新增投运项目规模占全球的86%,比2021年同期上升6个百分点,其中中国首次超过美国成为全球最大的储能市场,占比36%;欧洲和美国紧随其后,分别占比26%和24%。

为了自身的电力与能源安全,中美欧等国已将储能提升至国家层面战略高度。
比如国内市场,据电规总院测算,按照装机平衡及电力系统工程投产进度,2023年有安徽、湖南、江西、贵州、重庆、河北6个省份的负荷高峰时段电力供需紧张,相比2022年5个省份有所提升,用电偏紧省份则达到17个。而储能有利于减少保障性用电项目相关风险,未来储能或成刚性需求。
根据2021年发改委与能源局颁发的《关于加快推动新型储能发展的指导意见》,从国家层面制定2025年新型储能30GW的装机目标。随着各省十四五能源规划的出台,至十四五末期,全国新型储能装机规模有望达到53GW。

美国拜登政府计划于2035年实现100%摆脱化石燃料依赖的能源目标,同时进一步明确2030年清洁能源使用占比将升至80%。而美国能源署公用事业发电数据显示,2022年美国公共事业可再生能源发电量为9130亿KWh,仅占总发电量的21.50%,因此美国可再生能源发电仍有较大的增长空间。
为了完成既定的战略目标,美国政府一系列政策也正在向储能倾斜。比如美国2021年颁布的《重建美好》法案,其中计划耗资5550亿美元投资包括储能在内的清洁能源发展;2022年其颁布的《IRA》法案更是确立电站储能独立补贴主体,并将光储系统ITC税收抵免额度由26%增至30%,这将进一步提振美国表前储能市场需求。


一系列政策确实带动美国电化学储能备案量的跃升,截止23年4月备案量达30.2GW。(注:美国并网流程复杂、需排队,平均审批时间40-60个月。)
BNEF预计IRA法案将推动美国2022-2030年储能装机预计相较颁布前增至20%以上。预计美国2025年电化学储能累计装机规模将超75GW,2021-2025年复合增长率88.40%。
从新增装机容量来看,电化学储能也确实正逐渐成为美国及北美市场的发展主力,电化学储能占据了目前北美储能新增市场的80%以上。




欧洲是最早提出能源转型的地区,一直将 “成为全球能源转型的领导者” 作为其发展战略和政策实施的驱动力。随着欧洲各国加速能源结构调整,家用储能市场快速发展,呈现出德国和英国领跑、意大利、法国、奥地利等国快速增长的欧洲电化学户用储能市场格局。目前,电化学储能市场已经成为欧洲减少对外能源依赖和绿色转型的重要渠道。
欧洲储能协会(EASE)指出,储能为减少可再生能源弃电的关键解决方案之一,目前欧洲的电池存储部署仅为0.8GW/年。经EASE的报告测算,为实现RE Power EU提出的将可再生能源占比提高到45%的目标,至2030年欧洲需部署200GW左右的储能(每年新增14GW)、2050年需部署600GW储能(2030年后每年新增20GW)。
欧洲储能市场在欧盟和各国技术资金支持和各类激励政策构建下有序发展。欧盟层面主要通过公共资金支持和长期研究计划来推动电池储能技术的发展。各国也纷纷跟进政策,意大利及奥地利针对小型储能的补贴政策相继落地,欧洲围绕储能经济性相关的各类政策逐步完善,英国亦允许储能参与电力市场交易。

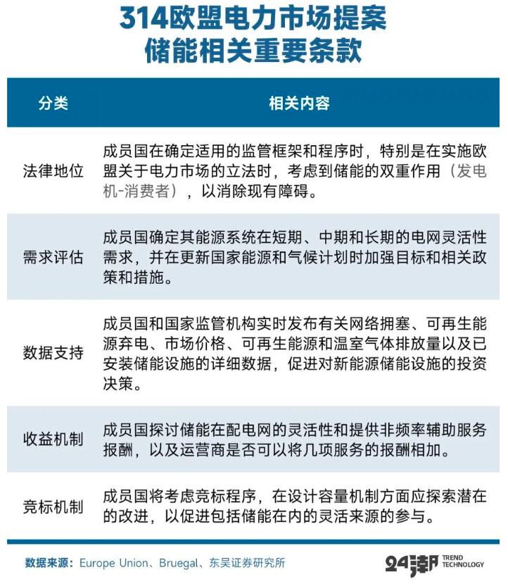
而欧委会储能十条建议的出台,推动储能收益机制透明化+市场机制规范化。此外《净零工业法案》与《关键原材料法案》都旨在提升本土清洁技术制造产能,限制第三国进口比例。


在中、美、欧三大主战场,具体到企业层面间的竞争,储能电池行业头部企业份额相对集中,呈现 “一超多强” 的竞争格局。
全球储能锂电池的市场参与者大致可以分为以下几类:第一类是动力电池的制造商,例如宁德时代、比亚迪、亿纬锂能、LG新能源、三星SDI等,动力电池和储能电池本质都是大容量,长循环的锂离子电池,二者在制备过程中具有共通性;第二类是光伏风电企业延伸布局储能锂电池,通过自建或与电池企业合资的方式布局产能,例如林洋能源、固德威等;第三类是从储能电池起家的企业,例如厦门海辰。
从2022年全球储能市场的市占率来看,宁德时代出货53GWh,全球市占率达到43.37%,其次是比亚迪出货14GWh,市占率达到11.46%,其他厂商市占率均不超过10%。


具体到美国市场,对于安全性、资质要求严格,更信任本土品牌。根据IHSMarkit,2021年美国大储集成商CR5达55%,Fluence以18%排第一。2022H2美国户储CR3超75%,Enphase/Tesla/Solaredge占比40+/27/10%。国内电池企业则主要通过美国伙伴供应商体系进入美国本土市场。比如特斯拉主要采用宁德100Ah方形电池;Enphase采用新能安52Ah软包电池。
在市场格局高度集中及贸易保护盛行的大背景下,出海建厂几乎已成为储能电池企业必选项。此前孚能科技董事长王瑀在参加央视《对话》栏目时也曾预测,以2026年为分水岭,之后北美、欧洲对电池必须本地化生产的要求就将进入实操议程。
亦有A股电池产业链头部企业高层对24潮坦言:“再不出海(建厂),就来不及了。”
现实情况是,很多电池巨头都在加速海外产能布局。据24潮团队不完全统计,截至目前,国内已有宁德时代、远景动力、国轩高科、中创新航、蜂巢能源、孚能科技、亿纬锂能、欣旺达等10家动力电池巨头计划或者已在海外有深度的产业布局,其公开对外披露的/媒体公开报道的项目达34个,总投资预算超4000亿元。



据外媒报道,9月初,全球最大的储能系统集成商之一Fluence宣布与远景动力(AESC)签署储能电池采购协议。这是继Fluence于今年5月宣布同远景动力签订供货协议后,双方合作的再次深化。高工储能获悉,远景动力已经开始向Fluence交付电芯产品。基于本次宣布的新合作,Fluence还将采购远景动力在美国制造的储能电池产品,预计于2024年开始交付。
不仅仅是Fluence,另一家总部位于美国的全球头部储能系统集成商Powin同样也给远景动力抛出了 “橄榄枝”,宣布将其作为一级供应商,此前,Powin已与远景动力在美国联合建设860MWh的光储项目。在全球本地化制造上,远景动力在中国、日本、英国、美国、法国、西班牙布局了13大生产基地,预计到2026年全球储能与动力电池产能将超过400GWh。根据规划,远景动力位于美国的储能电池产线将于2024年实现量产,这也是Fluence选择与远景动力合作的关键因素。(来源:高工锂电)
据市场报道,蜂巢能源储能业务近日在欧洲连续获得多家企业定点,涵盖工商业储能、便携电源等多个领域,包括来自欧洲知名公司Lion Smart的订单,总量超20GWh。
未来随着国内电池企业海外布局的逐步深入,其海外市场占有率还有进一步提升的可能。

电化学储能正在进入新的技术与产品迭代期,尤其是正在加速向高功率、大容量方向发展,以满足不同场景的应用。
在应用端,大储将成为未来产业发展大势,这近乎也已经是行业共识。比如在全球储能前三大市场中,中国和美国的装机都是以B端属性较强的大型储能为主,以集装箱的集成形式交付给客户,具备容量大、易于集中部署的特点,能够满足发电侧、电网侧以及用电侧工商企业的需求,成为储能装机的主力。
据CEAS发布的《2023中国新型储能产业发展白皮书》数据显示,2022年国内新增储能装机量中表前大储占比达91.4%,户储占比3.5%;Wood Mackenzie数据也显示,2022年美国表前侧储能、户用储能以及工商业储能占比分别约为84%、12%、4%,大储也成为美国储能市场发展的主要驱动力。
具体而言,大储有利于平滑光伏/风电发电波动,提高电力并网消纳水平。尤其是国内市场,由于我国储能发展仍处于早期阶段,成本偏高,新能源配储暂无明确盈利模式,为成本项,相比之下,基于大储技术的独立储能在经济效益和运行效率方面具备优势,正在成为国内大储发展方向。
在国内,政策上也在鼓励发展独立电站新商业模式。比如2022年5月两部委印发的《 “十四五” 可再生能源发展规划》明确新型储能可作为独立储能参与电力市场,加快推动独立储能参与电力市场配合电网调峰、充分发挥独立储能技术优势提供辅助服务,2022年11月国家能源局发布《电力现货市场基本规则(征求意见稿)》,首次在全国层面提及推进电力现货市场,推动储能、分布式发电等新兴市场主体参与交易。经过 2021年的探索、2022年调峰示范项目的实践,在各地政策的助推下,独立式储能电站已经形成了较为稳定的商业模式,现货市场+辅助服务+容量补偿的收入模式将带动国内储能行业向健康化发展。
独立储能盈利模式主要包括现货套利、辅助服务、容量补偿和容量租赁四个方面。我们以湖南省的实际情况为例,来测算独立储能电站的经济性,在目前的各种条件下,湖南省独立储能电站的全投资税后IRR达到9.60%,具有客观的收益性:1、容量租赁收入假设:参考湖南省的城步儒林100MW/200MWh储能电站项目已经签订的容量租赁合同,湖南省的容量租赁价格为448 元/kw*年;2、电力辅助服务收入假设:电力辅助服务包括为电网公司提供调峰、调频等服务,按照每次调用规模及调用次数,电网公司给储能电站支付费用。参考湖南省的现行政策以及城步儒林100MW/200MWh储能电站项目的运行情况,假设一年调用330天,每天一次充放,调用费用为每次400元/MWh。

此外,目前山东已经进入电力现货市场,其独立储能电站享有共享租赁、现货套利和容量电价补偿三种收益模式。以100MW/200MWh的独储电站为例,7月市场独立储能EPC平均报价降至1612元/度,采用山东省7月代理购电价格,每年有望获得现货套利收益约1268.0万元、共享租赁收益约1020万元,以及电网侧调频服务收益约603.1万元。在总投资约4.1亿元,融资成本4.65%的基础上,项目IRR可以实现10.61%。
在政策推动下,独立储能项目也确实获得了强劲增长。公开数据显示,2022年独立储能项目中标容量达到12.98GWh,占比31.60%,占比仅次于新能源配储(34.3%);到了2023 上半年国内并网的储能项目总规模达到7.59GW/15.59GWh,规模接近去年全年水平。就项目应用方面,独立式储能并网项目规模占到64%。

而美国市场在政策加持下,独立储能也呈现快速发展趋势。比如2019年在ITC税收减免30%的大背景下,加州(CAISO)地区一个100MW/100MWh的独立电站的IRR水平可以达到35%,而德州(ERCOT)地区一个100MW光伏+50MW/200MWh的光储电站的IRR水平有 7.7%,均保持较为可观水平。随着ITC减免比例的提升以及储能电站成本的下降,中银国际分析认为,预计美国储能电站的经济性水平有望维持较高水平。
据EIA数据,美国计划于今年5-12月投运的大储项目装机规模9.12GW,若能如期完成装机,则2023年全年美国大储新增装机有望达24-25GWh,较2022年的12.2GWh(包含所有储能类型)大幅增长。
而根据Wood Mackenzie数据预测,美国2023年电网级储能新增装机规模有望实现翻倍增长,2023-2027年美国新增储能装机规模将达 74.3GW/232.0GWh,其中大储为装机的主要增量市场装机,约占总容量的 81%。
实际上,欧洲大储市场也已初具规模,根据欧洲储能协会(EASE)数据,2022年欧洲储能新增装机约4.5GW,其中大储装机2GW,功率规模占比44%。从表前储能装机区域来看,英国市场占比42%,引领欧洲大储市场,爱尔兰、德国、法国装机占比分别为16%、12%、11%。EASE预计,2023年欧洲储能新增大储至少为3.5GW。
根据Wood Mackenzie预测,到2031年,欧洲大储累计装机量将达到42GW/89GWh,英国、意大利、德国、西班牙等国引领大储市场。可再生能源装机增长、收益模式逐步完善,驱动欧洲大储发展。
一般来说,1GWh的储能电站超过150万颗电芯,对产品一致性要求是汽车动力电池的1万倍以上,同时由于储能系统寿命往往高达10-20年,部分在产品交付初期未显现的安全性问题会随着使用期限逐步暴露出来。因此,大储项目的安全性要求构成了更高的技术门槛。
为适应目前储能丰富的应用场景,同时降低成本,市场对于大容量储能电芯需求旺盛,各电池厂纷纷针对储能场景推出专用大容量电芯。自2020年开始,以宁德时代为代表的电池厂针对储能业务陆续推出280Ah电芯,此类产品目前已成为储能市场主流。
根据高工锂电数据,截止2022年9月末,280Ah独立线产能为34GWh左右。

与动力电池更加追求高安全性和高能量密度不同,储能电池更加注重长循环寿命和成本,通常动力电池的循环寿命在1000-2000次,而储能电池的循环寿命行标要求能够大于5000次,尤其当储能电池循环寿命提升到10000次,储能成本将降至1000元/kWh以下,扣除充放电损耗和折旧,度电成本将低于0.16元。电池使用寿命的增加,可以带来储能系统在全生命周期度电成本的降低。若实现长循环18000次,一天两次循环的情况下可用25年,与光伏同寿命。
2022年至今,越来越多的电池厂商进一步布局 300+Ah大电芯,争夺未来超大容量储能电芯市场主导权。比如2023年6月,国际电池储能技术博览会中宁德时代储能新产品EnerC Plus首次亮相,其搭载306Ah大电芯,可达到20年安全运行寿命。
9月20日,澳大利亚最大州西澳大利亚州长Roger Cook已经和宁德时代签下价值超过10亿美元大单,由宁德时代为Kwinana电池二期项目和Collie电池项目提供集装箱式液冷储能系统,预计这两个项目将在2025年底前投入运营。合同显示,宁德时代预计为Kwinana电池二期工程提供300组EnerC Plus储能系统,Colie则可以获得650套EnerC Plus储能系统。据悉,EnerC Plus是宁德时代的全球首个运输一体化的标准20英尺集装箱式液冷储能系统,该产品适配宁德时代的306Ah电芯,电芯电量相较于前代产品提升约10%,可实现20年的安全可靠运行,背靠背排布设计节省占地面积超28%。
而亿纬锂能结合对未来储能发展趋势和市场需求判断,率先发布领先技术产品LF560K。LF560K采用超大容量(单体电芯容量达 560Ah)的 CTT(Cell to TWh)电芯方案,是行业目前普遍采用的280Ah电芯容量的2倍,同时循环次数超过12000次,有效满足储能尤其是中大型储能电池系统对长循环寿命的要求,有效降低储能系统的全生命周期成本。
据介绍,LF560K兼顾安全性与经济性,同时以 “更便捷(Easier)、更安全(Safer)、更经济(Super Economic)” 三大优势重新定义ESS(Energy Storage System),可有效满足TWh时代趋势,解决大规模电站时代的管理复杂化、热失控及经济性等问题。该产品发布后,广受客户好评,目前已获取5年内的意向性客户需求超过140GWh,公司规划的行业首个单体规模最大的60GWh超级工厂,已正式启动建设。
而海辰储能的314Ah电力储能专用电池具备长循环寿命和高安全性等特点,通过采用先进的材料和工艺技术,其循环寿命可达11000次,可帮助客户实现低度电成本;在高安全方面,通过从材料层级和结构层级入手,以及先进制程控制技术,确保产品的高安全性和可靠性。

今年4月9日,特斯拉也宣布在上海加码投资,新建一座储能超级工厂。特斯拉储能超级工厂主要规划生产特斯拉超大型商用储能电池(Megapack)。初期规划年产商用储能电池可达1万台,储能规模近40GWh,产品提供范围覆盖全球市场。特斯拉储能超级工厂项目计划于2023年第三季度开工,2024年第二季度投产。
综上所述,大储发展趋势已经非常明朗,但企业间的真正竞争才刚刚开始。

纵观中国储能电池发展史,从行业追赶者到产业引领者,这既是一部不屈不挠的奋斗史,也是一部永不停歇的创新史。可以说,由创新所带来的新技术驱动是成功的关键——新技术推动行业持续降本增效,成本下行带来需求向上,销量增加反哺技术研发。
克劳塞维茨在《战争论》中讲过:“伟大的将军们,是在茫茫黑暗中,把自己的心拿出来点燃,用微光照亮队伍前行。”
在技术为王的时代,最高效的商业模式是什么?就是每一个企业集中所有力量于一个点进行攻坚,最终共同完成产业链的创新。这一种模式,在当今的半导体、芯片等领域仍在轰轰烈烈地上演。
沙利文统计数据显示,全球电化学储能平均度电成本由2018年的1.5-2.5元/kWh下降至2022年的0.4-0.7元/kWh,沙利文预计2027年将进一步下降至0.2-0.4元/kWh。“成本主要由电池技术的进步驱动,包括能量密度的提高、制造成本的降低、电池寿命周期的增加。电化学储能成本的持续下降将刺激电化学储能行业的增长。”
而国家发改委、国家能源局印发的《 “十四五” 新型储能发展实施方案》提出 “电化学储能技术性能进一步提升,系统成本降低30%” 的目标,明确了推动钠离子电池、固态电池等多元化技术开发的方向。
在新技术中,固态电池具有更高的能量密度、更好的安全性和更长的使用寿命。所以 “固态电池可能是未来动力电池的终极形态” 正在成为行业越来越多人的共识。孚能科技董事长王瑀就曾表示, “发展到最后,电池能量密度增加,安全方面一定要靠固态电解质来解决,也只有固态(电解质)才能让更高能量密度的材料得到应用。”
在产业化布局方面,比如据24潮团队统计,仅辉能科技、卫蓝新能源、赣锋锂业、清陶能源、太蓝新能源等5家企业固态电池产能规划合计已达256.2GWh。
不过,固态电池产业化进程仍面临诸多问题和挑战。比如就现阶段而言,技术和成本依然是横亘在固态电池商业化道路中的巨大阻碍,严重制约了行业的商业化速度和固态电池的推广普及。
比如据中邮证券测算,目前固态电池较液态电池成本高出30%以上。此外,从技术路线角度分析,现阶段成熟的全固态电解质方案尚未落地,未来全固态时代的主流路线仍存在巨大不确定性。
东吴证券分析认为,比如宁德时代重点布局的硫化物全固态路线,尽管已有高能量密度的固态电池实验样本,但距离实现商业化可能仍需5年以上时间。而中邮证券也认为,固态电池当前处于起步阶段,产业化仍需时间。
因此国内短期聚焦于更具兼容性、经济性的半固态路线。半固态锂离子电池是一种新型的储能电池技术,具有很高的储能能力和安全性。半固态电池的工作原理是将液态电解质与固态电极材料混合形成半固态电池,这种状态下离子的传输速度较快,能够实现高效的电能储存和释放。与传统锂离子电池相比半固态电池具有多方优势:比如半固态电池单体能量密度最高能达到900Wh/kg,电池相对轻薄、体积小;半固态电池中电解质不可燃/不易燃,锂枝晶生长缓慢极难刺透,热稳定性更强;半固态电池可塑性极高,如半固态电池可以经受几百到几千次的弯曲而不衰减。
市场普遍认为,在未来的中短期内,半固态电池将逐渐取代传统液态锂电池,并逐渐实现规模化生产。而在长期发展趋势下,固态电池将是储能电池技术的发展方向。
此外,针对户用储能市场对容量、便携的需求不同,进而对电芯灵活串并联的要求更高,以磷酸铁锂材料为主的大圆柱电池凭借其灵活成组优势在户用储能领域性能凸显,结合市场需求和技术迭代来看,大圆柱电池发展趋势明显,目前相关企业正积极针对大圆柱储能电池展开研发工作,致力于将大圆柱电池的循环寿命向5000次甚至更高次数推进。目前包括亿纬锂能、鹏辉能源、海辰储能、中比新能源、 时代联合等电池企业均陆续推出了针对户用储能市场的大圆柱磷酸铁锂电池。
根据华泰证券分析,预计到2027年全球大圆柱户储电池装机量有望达到21.7GWh,市场空间达108.3亿元。
从技术角度分析,锂离子储能电池具有能量密度大、没有记忆效应、充放电快速、响应速度快、配置灵活、建设周期短等优点,广泛应用于风、电、光伏等新能源发电侧、电网侧、用户侧储能项目。所以其是目前最为广泛使用的电化学储能技术之一。
不过笔者注意到,在电化学储能新技术中,钠电池与钒电池也极具发展潜力。
其中钠离子电池的结构类似于锂离子电池,由阴极、阳极和电解质组成。但是,这些组件所使用的材料不同。比如钠离子电池由于采用价格更为低廉的钠元素作为材料来源,较锂电池在成本方面具备较强的优势。根据中科海钠测算,钠离子电池较锂离子电池成本通常低30%-40%。
在安全性能方面,钠离子电池的内阻比锂离子电池高,这意味着在电池短路时,电路中的电流更低,瞬间发热也更少。这可以降低电池在使用中的温度升高程度,从而降低安全风险。
而在倍率性能方面,钠离子电池在充放电速率方面也表现出色。由于钠离子的溶剂化能比锂离子低,钠离子电池的界面离子扩散能力要更强。此外,钠离子的斯托克斯半径较小,因此在相同浓度电解液情况下,钠离子电池的离子电导率更高,具有更好的快充性能。钠离子电池能够在15分钟内充电至80%,这两种充电速度明显优于正常状态下锂离子电池的30分钟充电80%的速度。
可以看出,钠离子电池产业化进程正在逐步加速。具体到企业层面,宁德时代在2021年率先发布了第一代钠离子电池,电芯单体能量密度达到160Wh/kg,电芯单体能量密度高达160Wh/kg;常温下充电15分钟,电量可达80%以上;在-20°C低温环境中,也拥有90%以上的放电保持率;系统集成效率可达80%以上。下一代钠离子电池能量密度研发目标是200Wh/kg以上。
近日,中清集团与中南大学科学家团队签署 “储能产业链深度协同” 合作协议,双方将加快在钠离子储能领域的产学研成果转化,利用中清集团七大产业基地1年内计划建立10GWh钠电池产能,5年内实现100GWh钠电池产能。
国内其他电池企业也在积极布局钠离子电池产业化。孚能科技、多氟多、中科海纳等龙头企业都表示预计在未来几年内实现钠离子电池的量产。此外,年七彩化学、美联新材、当升科技、超威旗下安力能源公司等企业也在加快钠离子电池材料的研发和产业化进程。
而海外钠离子储能行业参与者众多,其中包括:美国的Natron Energy,英国的Faradion,瑞典的Altris,法国的Naiades等。
据EV Tank预测,至2026年,钠电池理论空间将达到370GWh左右。


目前市场还普遍认为,长时储能将成为新型储能系统的关键要素。
Wood Mackenzie提出,锂电在超过8小时的长时储能应用领域不具备经济竞争力,而充放电循环时长在8小时到100小时之间的长时储能技术将是改善高比例可再生能源电网稳定性的关键。
而液流电池储能技术是利用正负极储能活性物质价态的变化来实现电能的储存和释放,具有灵活性高、寿命长、安全性高和环境友好等特点。在各类液流电池中,全钒液流电池目前在应用规模和产业链方面最为突出,现已有百MWh级项目涌现。据EV Tank预计,未来在国家扶持政策和产业链成熟化发展的推动下,2025年钒电池新增装机规模有望达2.3GW以上。
